一、服务产品
为了帮助企业在激烈的市场竞争中脱颖而出,实现可持续发展,太阳成集团tyc122cc入口咨询凭借多年丰富的管理咨询经验,创新性地推出了轻咨询与赋能服务。该服务通过培训和工作坊的形式, 为企业战略规划与战略解码的开展提供技术支撑和方法输出,具体的战略规划工作由企业自行完成。

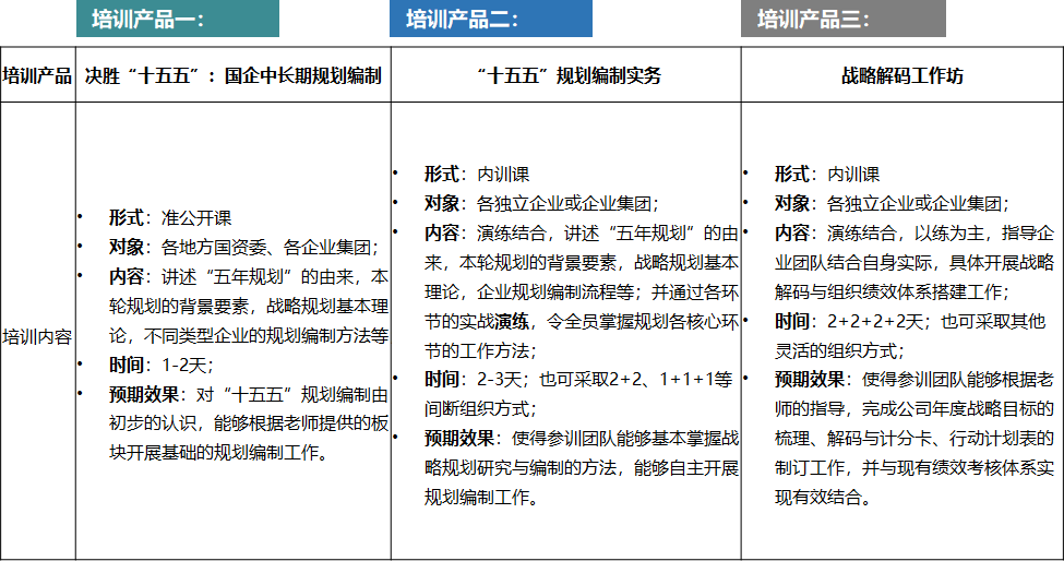
图 1 轻咨询与赋能服务产品
二、培训产品一:决胜“十五五”:国企中长期规划编制
(一)形式:准公开课
(二)对象:各地方国资委、各企业集团;
(三)内容:讲述“五年规划”的由来,本轮规划的背景要素,战略规划基本理论,不同类型企业的规划编制方法,包含不限于:
1. “五年规划”的由来与发展:“五年规划”的历史沿革与演变趋势、国家“十五五”规划的背景、目标与重点任务、国有企业在“十五五”规划中的角色与使命等;
2. 战略规划基本理论:战略规划的核心概念与内涵、战略规划的基本流程与关键环节、战略定位与战略目标设定的方法与原则、战略选择与战略组合的策略与技巧等;
3. 不同类型企业的规划编制方法:大型企业集团的规划编制框架与要点、中小企业的规划编制特点与方法、行业领先企业的规划编制案例分析、企业内部资源与外部环境分析的方法与工具等。
4. 规划编制的实战演练:结合企业实际,分析自身所处的行业环境与内部资源状况;选取典型企业案例,进行规划编制实战演练;对学员的实战演练成果进行点评与指导,总结经验教训等。
(四)时间:1-2天;
(五)预期效果:
1. 学员对“十五五”规划编制有初步的认识,能够理解其重要意义与核心内容;
2. 掌握战略规划的基本理论与方法,能够根据老师提供的框架和方法开展基础的规划编制工作;
3. 了解不同类型企业的规划编制方法与技巧,为企业的中长期规划编制提供参考与借鉴。
三、培训产品二:“十五五”规划编制实务
(一)形式:内训课
(二)对象:各独立企业或企业集团;
(三)内容:演练结合,讲述“五年规划”的由来,本轮规划的背景要素,战略规划基本理论,企业规划编制流程等;并通过各环节的实战演练,令全员掌握规划各核心环节的工作方法,包含不限于:
1. “五年规划”背景要素与战略规划理论回顾:国家“十五五”规划的政策解读与行业影响、战略规划基本理论的深化与拓展、企业战略规划与国家政策的衔接与融合等;
2. 企业战略规划编制流程:战略规划编制的前期准备及组织架构与团队组建、战略分析 PEST、SWOT等方法的应用、战略目标设定、战略选择与战略组合、战略行动计划的制定与执行、战略实施效果的评估与反馈机制等;
3. 实战演练与案例分析:分组实战演练,学员分组,结合企业实际,进行战略规划编制的全流程演练;案例研讨,选取典型企业案例,分析其战略规划编制的成功经验与不足之处;课堂点评与指导,对学员的实战演练成果进行点评,指出问题并提供改进建议等。
4. 战略规划编制的实践技巧与注意事项:战略规划编制中的常见问题与解决方法、战略规划文档的撰写技巧与规范、战略规划的沟通与协调技巧,确保各部门之间的协同合作。
(四)时间:2-3天;也可采取2+2、1+1+1等间断组织方式;
(五)预期效果:使得参训团队能够基本掌握战略规划研究与编制的方法,能够自主开展规划编制工作。
四、培训产品三:战略解码工作坊
(一)形式:内训课
(二)对象:各独立企业或企业集团;
(三)内容:演练结合,以练为主,指导企业团队结合自身实际,具体开展战略解码与组织绩效体系搭建工作,包含不限于:
1. 战略解码概述:战略解码的概念与内涵、战略解码在企业战略管理中的作用与价值、战略解码与战略规划、绩效管理的关系
2. 战略解码的方法与工具:战略目标分解的逻辑与方法、使用平衡计分卡(BSC)进行战略目标分解的实战演练、关键绩效指标(KPI)设定的原则与技巧、KPI的定义与重要性、如何根据战略目标设定可衡量、可达成的KPI、KPI与战略目标的关联性分析、行动计划制定的方法与流程等。
3. 实战演练与案例分析:企业团队结合自身实际情况,进行战略解码的全流程演练;案例研讨,分析成功企业的战略解码案例,总结经验与教训;对学员的实战演练成果进行点评,指出问题并提供改进建议
4. 战略解码成果与绩效体系的结合:如何将战略解码成果与现有绩效考核体系有效结合、绩效指标与薪酬激励机制的关联、如何通过绩效管理推动战略目标的实现;战略解码后的跟踪与反馈机制、如何建立有效的战略执行监控体系、定期评估战略解码成果的实施效果,及时调整与优化。
(四)时间:2+2+2+2天;也可采取其他灵活的组织方式;
(五)预期效果:使得参训团队能够根据老师的指导,完成公司年度战略目标的梳理、解码与计分卡、行动计划表的制订工作,并与现有绩效考核体系实现有效结合。
微信公众号:太阳成集团tyc122cc入口管理咨询