国务院国资委《加快发展和完善国有企业中长期激励机制》一文指出,国有企业要不断深化收入分配制度改革,积极探索资本、管理、技术等要素参与分配的方式和途径,加快实施股权激励和员工持股等中长期激励方式,将个人利益与企业长期业绩提升紧密结合,牵引企业持续做强做大。国有企业如何通过中长期激励激发活力,通过什么样的方式开展,成为众多国有企业关注的问题。

问题1:什么是中长期激励
中长期激励是对经营者长期经营行为(3-5年)的经营业绩和贡献予以肯定和回报的激励方式,旨在将经营者的长期利益与企业的长期发展相“捆绑”,最终实现共赢。国有企业积极推行中长期激励,其有两方面的作用:
一是通过中长期激励机制的建立能有效保留企业内部优秀的管理、技术等人才,以实现企业的长期发展;
二是通过中长期激励机制的建立,能够更有效地激励员工的产出,积极为企业创造价值。
问题2:国有企业中长期激励方面的政策有哪些
近年来国家十分重视国有企业的中长期激励,也出台了系列政策鼓励国有企业开展中长期激励,系列政策的发布为后续不同类别的企业开展中长期激励提供了政策指引:

问题3:政策中的国有企业中长期激励的类型有哪些
根据目前出台政策来看,国有企业实施中长期激励主要有三种类型:国有控股上市公司股权激励、国有科技型企业分红和股权激励以及国有控股混合所有制企业员工持股。
国有控股上市公司中长期激励多采用股权激励的方式,从国资委官网及公开资料可见,近年来国有控股上市公司实施股权激励的数量逐年增加,2021年共有95家上市公司公布的股权激励计划方案,2022年有73家上市公司公布了股权激励计划方案,其中央企上市公司占了较大的比例:

国有科技型企业,是指中国境内具有公司法人资格的国有及国有控股未上市科技企业(含全国中小企业股份转让系统挂牌的国有企业),具体包括:转制院所企业、国家认定的高新技术企业;高等院校和科研院所投资的科技企业和国家和省级认定的科技服务机构。股权激励包括股权奖励、股权出售和股权期权三种形式;分红激励包括项目收益分红和岗位分红两种形式。
133号文和280号文对国有控股混合所有制企业员工持股的实施细则进行规范,国有控股混合所有制企业引入员工持股旨在有效激发企业活力,增强企业竞争力,同时员工持股计划可以实现企业和员工利益共享、风险共担,也有利于优化企业股权结构。
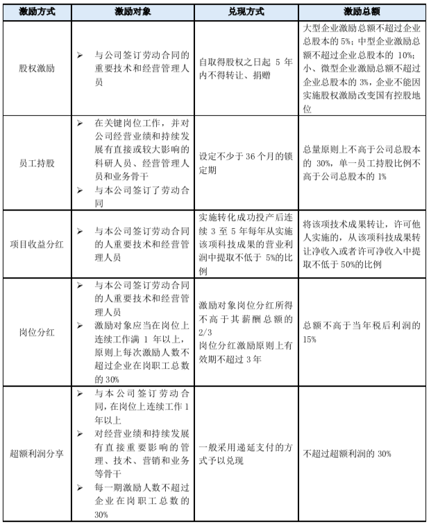
问题4:中长期激励的方式及其对比
中长期激励对激励对象、激励总额及兑现方式等方面都做出了明确的规范,以下由笔者进行简要的对比和总结:

问题5:未在政策范围的国企如何操作
上述讲了国有控股上市公司、国有控股混合所有制企业、科技型企业、双百企业等在内的中长期激励模式,在项目服务的过程中有的国有企业会发出这样的疑问:我们不在政策范围内,如何激发活力合理开展中长期激励?
从服务经验来看,更多国有企业选择参照中央或地方国资政策,以经营业绩或利润为核心开展中长期激励,一方面能通过长期激励留住核心人才,另一方面以激励增量和核心思想,鼓励企业规模做大与做强。
作者:太阳成集团tyc122cc入口咨询集团 刘越强
扫描二维码关注太阳成集团tyc122cc入口微信公众号,查看更多资讯

微信公众号:太阳成集团tyc122cc入口管理咨询