一、客户介绍
该公司设立于1992年5月18日。自1993年开始生产橡胶气床、方向盘套、冰袋、等产品,1998年起开始生产PVC户外用品,2002年开始生产TPU类户外用品产品。
公司一直专注于户外充气床垫产品的研发、设计、生产和销售,为全球客户提供高品质充气床垫产品的开发设计和生产制造服务。公司80%以上的充气床垫产品出口至海外,主要为欧洲、美洲及大洋洲等地的发达国家。公司近年来市场占有率稳步提升,未来,除了保持原有优势领域,也将在其他产品类别中进一步提升,公司收入规模提升空间巨大。
二、项目需求/主要问题
(一)流程优化
公司在生产运营管理的多个环节,存在着信息传递错误或不及时、流程环节职责不清晰造成无人负责或者推诿扯皮等现象。因此,需要项目组帮助公司优化公司在营销、研发、生产、供应各主业务环节,以及战略管理、人力资源管理、财务管理、信息管理等支撑环节的工作流程。
(二)组织架构设计与优化
公司的整体组织架构体系上,存在者诸如战略导向不清晰、组织功能不完善、上下游职责衔接不畅、岗位职责不清晰、缺乏科学的授权体系等问题。
(三)绩效体系设计
根据流程优化以及组织架构优化设计,构建公司中高层以及基层管理人员的绩效评估与考核机制。通过建立一套客观科学的、公正公平的绩效考核办法,提升组织绩效。
(四)薪酬体系设计
在现有的薪酬基础上,进行合理的优化与完善。通过科学的岗位价值评估建立岗位等级并对应相应的薪酬等级,遵循“以岗定薪、岗变薪变”的原则,制定合理的薪酬管理制度,并提出长效的薪酬总额控制方法,保证薪酬水平具有一定的竞争力。
(五)任职资格体系设计
建立基于岗位职责的能力素质模型,强化赋能管理。建立科学合理的任职资格体系并对现有各级管理人员进行评估与盘点,有针对性的制定培训体系和培训计划。
三、解决方案
(一)调研诊断
项目组通过资料研读、深度访谈、问卷调查三种方式,开展了为期两周的调研工作。




经过项目组诊断,我们认为,公司目前主要的问题在于人才的匮乏。

(二)流程优化
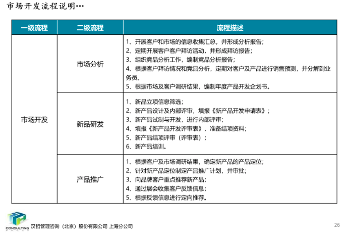
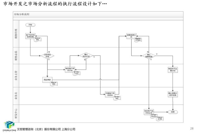
项目组针对公司在生产运营中凸显的问题,应用波特的价值链模型与华为的LTC订单业务模型对公司各项业务活动进行了分析和优化,提出主业务流程框架及业务与支撑流程清单。




针对主业务流程,详细分析了每一个二级流程的优化思路、关键信息以及流程图说明。




(三)组织架构设计及优化
项目组从战略意图、价值链流程、组织功能分析、外部借鉴四个维度对公司的组织体系进行了分析与优化,提出了公司当前的组织架构优化方案以及中长期组织架构优化与调整思路。




根据优化后的组织架构方案,细致的梳理了各部门岗位设置方案,编制岗位说明书142份。
汇编形成《浙江公司户外用品股份有限公司组织管理手册》一份。

四、实施效果
经优化后,公司的业务流程更加清晰,由于管控前置使得流程效率得到有效保障,组织职责更加清晰和规范。
扫描二维码关注太阳成集团tyc122cc入口微信公众号,查看更多资讯

微信公众号:太阳成集团tyc122cc入口管理咨询