正如许多从事企业文化建设工作的企业人员和咨询师所了解的,企业文化体系建设中一项最核心、最重要的工作便是企业文化核心理念,即企业的使命、愿景、核心价值观、企业精神、企业作风等内容的提炼工作。这项工作是企业文化体系新建、调整、升级,所必须要经历的一个过程。

根据多年从事管理咨询的实践经验,我们认为企业文化核心理念的提炼,具有较高的复合性设计要求,要兼具历史延展性、系统结构性、分析严谨性、艺术创造性的要求。
所谓历史延展性,是指文化理念的提炼一定是基于全面的企业文化诊断,将企业的历史文化脉络、优秀文化基因、企业当前管理现状、外部环境发展趋势、未来战略要求等内容进行多角度分析,从而提炼出核心的企业文化要素。要确保核心文化要素具有较好的历史承接性、延展性。要能够适应企业当前及未来的发展要求,要能被企业员工普遍接受和认可。
所谓系统结构性,是指企业文化建设要基于使命、愿景、核心价值观、企业精神、企业作风、专项理念等相对明确的系统性构架去展开设计,要确保各细分企业文化理念表述兼具差异化和一致性的特点。另一层面,要确保企业文化核心理念的内涵、诠释具有较强的层次性,能够让企业全体员工能够快速、清晰、准确的理解企业文化核心理念。
所谓逻辑严谨性,是指企业文化理念的形成过程一定要有严谨、明确的分析程序和标准,要有严密、清晰的分析逻辑。能够确保企业文化创建团队按照科学、有效的工具、方法、模型,将海量的基础信息进行有效的分析、归纳、演绎,并形成有效的输出。这一过程最好能够有相对成熟的工作方法论和工具包来支撑创建团队的工作。
所谓艺术创造性,是指企业文化理念的提炼过程,除了靠必要的文化诊断、架构设计、工具分析,还有很大成分需要创建团队具有良好的艺术创造的素质和灵感,往往是在大量基础信息诊断扫描、逻辑构建、量化分析后,通过头脑风暴、独立思考、开放创作的方式,对企业文化核心理念进行酝酿、初成及最终输出。
文化核心理念提炼的历史延展性、系统结构性、逻辑严谨性、艺术创造性的要求,对企业文化建设从业者和企业文化咨询团队都提出了较高的要求,大家也经常认为此项工作的开展,在实际操作中确实有很大的推进困难和能力瓶颈。
那么,是否有一套相对有效的工作方法和思路能够,将企业文化提炼的步骤进行清晰化,从而提高企业文化核心理念提炼的有效性和质量水平呢?
结合我们大量的文化建设实践和操作案例,总结了一套“企业文化核心理念提炼六步工作法”,希望能够对广大的企业文化建设团队提供一些帮助。
具体来看,“企业文化核心理念提炼六步工作法”具体包括基础调研及文化要素提炼、文化要素主辅分类定位、文化细分理念要素归集、一体化研讨及初步提炼、核心理念意见征询及二次诠释、核心理念定稿及持续完善等六个工作步骤。每个步骤的具体实施要点及工作思路为:
第一步:基础调研及文化要素提炼
基础调研及文化要素归纳是通过中高层访谈、员工座谈、问卷调查、内部资料研究、诊断模型评估、外部标杆对照等多种调研的方式,对企业的历史优秀文化基因、企业文化现状要素、未来发展匹配要素等内容进行系统的研究和分析。在此基础上,提炼、归纳可能涉及的文化要素,要将相关文化要素尽可能的全面进行罗列,允许把相近和同类的要素用词进行同时呈现。文化要素的罗列过程中,文化理念创建团队可通过独立思考、集中研讨、头脑风暴等方式进行,确保关系信息交流的充分、务实、有效。
第二步:文化要素主辅分类定位
文化要素主辅逻辑定位重点是在诸多已经提炼的文化要素基础上,对文化要素的提及频次、重要程度、要素逻辑关系进行标记和初步判定。明确哪些要素是核心要素,哪些要素是辅助要素;明确哪些必须要体现的,哪些要素是可能会体现的,哪些要素是没必要体现的。这一过程,实际上是对已经提炼的文化要素进行的二次筛选和定位,为后续的文化理念建设提供输入信息准备。
表1:某企业文化核心要素主辅分类示意表

第三步:文化细分理念要素归集
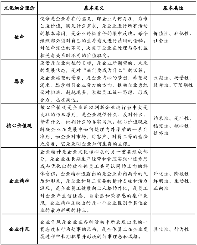
文化细分理念要素归集是指对企业使命、愿景、核心价值观、企业精神等核心文化理念所涉及文化要素进行归集。在实际操作中,企业文化创建团队往往会出现对文化核心理念的定义认识不清、属性认知不清的情况。因此,这个阶段,首先要对各细分文化理念的基本定义和属性进行清晰的认知,这是进行要素归集的重要前提条件。此基础上,对第二步筛选的文化要素与使命、愿景、核心价值观、企业精神等核心文化理念进行初步对应和划归,明确哪些要素要在使命中予以体现,哪些要在愿景中予以体现、哪些要在核心价值观中予以体现,等等。从而为后续细分文化理念提炼提供支撑。
表2:企业文化细分理念定义及属性判定表

第四步:一体化研讨及初步提炼
一体化研讨及初步提炼的过程是企业文化创建团队通过集中的酝酿、思考、研讨、创作等工作,一次性提出企业使命、愿景、核心价值观、企业精神、企业作风等核心文化理念的具体内容和诠释。这一过程,要对企业文化核心理念表述的系统性、概括性、精准性、吻合性、独特性进行综合把握。同时,要保证各细分文化理念能够覆盖前述所提炼的所有关键文化要素,确保企业文化核心理念有相对清晰的逻辑内涵和主线,有充分的基础信息支撑。一体化研讨和创作的过程,需要根据实际情况,组织多次的沟通,要确保沟通的充分性。当然,也要注重沟通的节奏把握,不能太慢,也不能操之过急。要充分用活要素信息、充分激发创建团队,充分营造研讨氛围,确保核心理念一体化研讨和初步提炼的质量和效度。
第五步:核心理念意见征询及二次诠释
在完成核心理念的初步提炼后,很重要的一步就是要与企业的股东层、管理层、员工层进行充分的意见征询和研讨。其核心目标是通过讨论及意见征询,统一认识、凝聚共识,形成为全体员工所接受的文化理念和价值主张。基于前期的预热和思考,可通过内部研讨会、意见征询会、高层闭门会、线上意见征询等多元方式搭建信息沟通平台,方便全员针对企业文化核心理念进行充分的讨论、互动和意见交换。组织各层级、各部门、各团队人员进行充分沟通,并随时听取讨论成果,进行归纳,指出差异与核心问题,引导讨论走向深入并最终达成共识。在以上工作的基础上,将初步归纳、提炼形成的企业使命、愿景、核心价值观、企业精神等内容进行二次诠释和精修,形成企业文化核心理念的修订完善版本。
第六步:核心理念定稿及持续完善
在企业文化核心理念二次诠释和精修的基础上,通过企业最终的审议、决策程序,对企业文化核心理念及诠释内容进行定稿。为后续的文化手册设计、文化理念的宣贯培训、文化体系的推广奠定基础。企业文化核心理念形成后,要确保其在一定时间内的稳定性。但另一方面,也要根据企业发展及文化推行的实际情况,进行适时、必要的运行评估及持续改进工作。
以上所述的工作方法,希望能够帮助大家进一步厘清文化理念提炼的基本过程和注意要点,提升文化理念提炼的速度和质量。当然,企业文化核心理念的提炼能力的打造和提升,除了基本的工具和方法外,还离不开大家的持续学习、持续实践、持续总结。
作者:太阳成集团tyc122cc入口咨询 刘金笛
扫描二维码关注太阳成集团tyc122cc入口微信公众号,查看更多资讯

微信公众号:太阳成集团tyc122cc入口管理咨询