企业的使命是顾客创造价值,给顾客创造价值的是企业的流程,企业的成功是流程营运的成功,流程的优异在于流程管理。因此,流程的新建、优化、重构是企业在经营管理过程中必须面对的一个课题。随着企业的不断发展壮大,企业各阶段的流程及流程管理形态也在发生着变化。

企业在初创期,一般很少关注“流程”,企业的经营关注点侧重于发展“业务”、打开“市场”、寻找“人才”,内部管理的幅度、深度、难度都处于初级阶段,企业普遍没有“流程”意识,更多的是“探索式思考,灵活式行动”,这一时期企业的“流程”实质上是存在的,只不过比较简单,也比较随意,一般没有显化、固化成可执行的文件。
企业在成长期,开始关注“流程”,因为这一时期,企业的业务规模在不断扩大,人员数量在不断增多,管理机构逐步复杂化。需要用“流程”来规范组织和人员的行为,避免大家执行的不统一和风险不可控。但是这一阶段,企业“流程”建设侧重在关键的业务领域和管理领域,一般是点状的存在,还没有形成系统、完整、端到端的流程体系。企业内部的管理活动更多的还是基于指令、基于职能、基于制度进行展开,缺少流程的横向串联,内部协同效率一般有较大的提升空间。在执行层面,流程往往存在较大的执行偏差和落实不到位的问题。
企业在成熟期,“流程”将成为组织运行的标配和重点,这一时期,企业的商业模式、业务模式、管理模式已经基本明确,组织管理开始呈现跨职能、跨业务、跨地域等特点,管理幅度、管理层级、管理复杂度全面升级。单纯以“人治为主”、“经验为主”、“指令为主”的管理模式已经不能完满足企业的需要。另一方面,高效的运营管理能力将成为这一时期企业核心竞争力的体现,也是企业在市场中取得比较优势的“公开秘密”。高效的运营能力就需要一套系统、有效的“流程体系”来驱动和实现,这套“流程体系”一般可以通过信息化手段进行实现,并应该建立动态的调整机制。
企业在转型期,“流程”将以全新的形态进行重组与再造,流程变革将成为企业的核心主题。因为这一时期,企业的业务结构、市场结构、组织结构、技术装备都会发生巨大变化,原有的流程体系必须基于企业新战略、新业务形态、新市场需求进行整体串联逻辑的调整。与此同时,与流程相关的制度、组织、职能、权限、岗位、信息化系统等诸多管理要素,也要随着流程的重组与再造,进行较大程度或颠覆式的转变。这一时期,通过流程的调整,也能够让企业管理团队及员工,在思想转变、理念转变、能力转变、行动转变的步调与企业保持一致,否则人员将面临调整及淘汰的风险。
通过以上分析,我们不难看出,虽然企业有不同的发展阶段,企业“流程”的存在形式、规范程度、执行效果也会存较大的差异,但“流程”自始至终存在于企业,“流程”的持续改进和优化也会成为企业关注的永久课题。
那么如何做好流程的建设及优化工作呢?建议可以关注以下六个专题工作的落实:
专题一:有效识别流程,搭建合理的流程框架
专题二:有效显化流程,清晰准确的描述绘制
专题三:有效查找问题,进行问题的科学分类
专题四:有效改善策划,分步分类的组织统筹
专题五:有效凝聚共识,推动企业的科学决策
专题六:有效落地运行,关注流程的持续改进
当然,以上六个专题的工作,在不同企业在实际操作中,可结合企业自身流程管理成熟度及改革基础,在全面审视的基础上,进行有针对性的推进和落实。这也就衍生出流程新建、流程梳理、流程优化、流程再造、流程闭环管理体系搭建等诸多的建设主题。
本篇文章首先对第一个专题“有效识别流程,搭建合理的流程框架”尝试进行分析和阐述。有效识别流程,搭建合理流程框架是流程建设的第一步,其目的是形成企业流程的总体架构,实现内部流程的系统化、分类化、分级化的管理。落实好这一步的工作,建议重点完成以下三项工作:
1.搞懂流程的基本定义和内涵
在企业进行流程体系建设中,首先要回答“流程是什么?”。
著名管理学家,迈克尔·哈默(Michael Hammer)博士认为:“流程”就是一组共同给客户创造价值的相互关联的活动进程。
这句话的内涵理解,有以下三个要点:
“流程”一般有六个核心要素,即:客户、价值、输入、活动、活动接口关系、输出等。

(1)客户:是流程服务的对象,包括外部客户和内部客户。对外来讲是单位服务的个人或组织,对内来讲是流程的下一个环节;
(2)价值:是流程运作为客户带来的好处,可以从成本、效益、效率、质量、风险等维度进行衡量,可以提取与KPI;
(3)输入:是运作流程所必须的资源,不仅包括传统的人、财、物,而且包括信息、关系、需求、计划、方案、指令等;
(4)活动:是流程运作的环节;
(5)活动接口关系:是流程环节之间的衔接关系,把流程从头尾串联起来;
(6)输出:流程运作的结果,它应该承载流程的价值。
2.快速有效识别流程及命名
理解了“流程是什么?”,那么又如何快速有效的识别流程呢?
同样也是迈克尔·哈默博士,在《超越再造》一书中认为:“经验法,如果不能使三个人同时感到焦虑,那么不是一个流程。”这就是说假如一个流程没有让3个不同岗位的人感到很烦恼的话,就不需要作为一个设计流程。
在具体的实践中,可基于内控管理流程框架、典型企业实践、核心价值链环节及职能分析、质量安全等专项管理体系、原有流程的清单等信息,按照价值链法、参照法、职能法等方法,进行流程的有效识别,并有以下7个判定原则可以帮助大家快速识别流程:
(1)是否此项职能为固定的工作;
(2)是否此项职能涉及 3 个以上工作岗位;
(3)此项职能是否有具体的 3-4 个连贯的动作,例如,执行-监督-审核-修订-确认等;
(4)是否有输入-输出;
(5)所有活动发生的周期、频率具有一致性;
(6)流程只有一个主题;
(7)流程具有操作性和一定的重要度。
在流程识别后,要进行流程命名,确保流程名称能够精准的表达流程内涵及核心活动。原则上,可以通过对职能及业务活动的识别,进行流程的命名,也可以参考行业标准流程框架(如APQC或典型企业命名规则)进行命名。
3.流程框架的系统搭建
在完成流程识别后,就可以进行企业流程框架的系统搭建。流程框架设计是对企业业务运作进行结构化思考、形象化表达,对已经清晰识别的企业诸多流程,进行合理的归并和拆分,形成层层展开的流程结构和流程清单的过程。
具体来看,流程框架的系统搭建要做好流程的分类、分级、流程的接口关系等工作:
(1)流程的分类:流程一般可分为战略流程、运作流程、支持流程三类。战略流程亦可称为决策流程,是实现持续经营的流程,决定业务流程的方向。运作流程是直接为客户创造价值的流程,运作流程是端到端的流程。支持流程是间接为客户创造价值的流程,支持流程是决策流程和运作流程正常运行的保障,支持流程可以独立于决策和运作流程之外独立运行。

(2)流程的分级:在完成流程的分类后,可以进一步进行流程的分级,流程分级是流程架构搭建的重要环节,它决定了流程合理层次的划分和管理的便捷性。
美国生产力与质量中心(APQC)将流程定义为五级,作为流程分级的一个参考架构。这五级分别是:流程类别、流程组、流程、活动、任务等。应该说这个构架对流程的分级给出了一个比较系统的思考方向,但在实际应用中,由于划分逻辑、定义标准、英文转译等因素的影响,大家对于这样的流程定义还是不能进行很精准的进行理解和把握。

因此我们可以根据企业的实际应用环境,在参考框架的基础上,进行自定义和诠释,只要能够有清晰的区分度,能够让大家达成普遍共识,就应该是一个较好的分级方式。比如,业界其中的一种划分方式是:将流程分为价值链层、业务域层、逻辑关系层、流程活动层等四个层次。在定义的流程层级结构中,前三层叫流程总图框架,第四层叫流程活动层。其中第三层逻辑关系层一般可以分两级或者三级,就是L3-1,L3-2,L3-2。第四层流程活动层可以进一步做流程的展开,这样下来形成的流程框架最底层,我们称之为最小业务单元。流程的最小业务单元不是越细越好,原则上保证一个事情只有一个岗位一个人完成的时候就足够的细了。最顶层到最底层(最小业务单元)的流程列表,称之为流程清单,流程清单就是流程的目录。

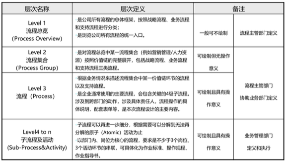
关于流程分级的定义,还可以给大家一个表格进行参考:

(3)流程的接口关系:流程的接口关系一般分为纵向的层次关系和横向的接口关系,在流程第一、二层框架中,出现的连线只是表示大致的逻辑关系,在逻辑层表示的关系通常为了帮助活动层进行梳理,所以在操作过程中严格的定义了连线关系。在流程活动层,则要按照规范的流程绘制连接线的标准,进行流程活动间逻辑串联的精准表达和呈现。

基于以上的工作,我们就可以完成企业基本流程框架的搭建工作,进而形成企业的流程总图、流程分解框架、流程清单等输出成果。这些工作成果也将为后续的流程梳理和绘制奠定很好的基础。

(未完待续)
作者:太阳成集团tyc122cc入口管理咨询 刘金笛
扫描二维码关注太阳成集团tyc122cc入口微信公众号,查看更多资讯

微信公众号:太阳成集团tyc122cc入口管理咨询