
一、 “十四五”时期发展新形势
2020年10月29日,中共十九届五中全会审议通过了《中共中央关于制定国民经济和社会发展第十四个五年规划和二〇三五年远景目标的建议》,明确了“十四五”期间经济社会发展六大发展目标,全会深入分析了我国发展环境面临的深刻复杂变化,认为当前和今后一个时期,我国发展仍然处于重要战略机遇期,但机遇和挑战都有新的发展变化。当今世界正经历百年未有之大变局,新一轮科技革命和产业变革深入发展,国际力量对比深刻调整,和平与发展仍然是时代主题,同时国际环境日趋复杂,不稳定性不确定性明显增加。
我国已转向高质量发展阶段,制度优势显著,治理效能提升,经济长期向好,物质基础雄厚,人力资源丰富,市场空间广阔,发展韧性强劲,社会大局稳定,继续发展具有多方面优势和条件,创新驱动将是支撑经济增长的主要动力。2020年07月30日,主持中共中央政治局会议提出,加快形成以国内大循环为主体、国内国际双循环相互促进的新发展格局,“双循环经济”将成为我国“十四五”规划编制的底层逻辑。“十四五”期间,中国经济将依托我国超大市场规模优势和内需潜力,以国内需求作为发展出发点和落脚点,促进生产、流通和消费各个环节在国内市场循环流通;面向国际,通过更高水平对外开放,激发进口潜力、持续放宽市场准入、营造国际一流营商环境、打造对外开放新高地和推动多边双边合作深入发展,以更高水平的国际经济大循环助力国内经济大循环,促进国内国际双循环。
二、 行业洞察
城市建设投资公司(以下简称“城投公司”)起源于1991年,承担相应的政府职能,是特殊市场经营体。主要从事城市基础设施、公共事业项目建设的投资、融资、运营;土地整理及综合开发;房地产开发、保障性住房等项目的投资、建设、运营;金融和类金融服务等各种公益性或准公益性行业。城投企业一定程度上是在代理地方政府履行城市建设运营的职能,同时也承担政府融资平台职能。
根据城投经营范围、产业特征等指标可分为三类城投公司,即:综合性城投公司、专业性城投公司、区域性城投公司。
综合性城投公司:政府为了整合城市资源、实现城建融资、筹资项目建设以及提供公共服务而设立;
专业性城投公司:投资领域和经营范围主要集中在城市建设某一特定领域,包括各类文投、旅投、铁投、交投、公路集团、金控平台等;
区域性城投公司:通常依托一区域,如开发区、新区、园区等设立承担区域城市基础设施建设和融资职能且公司化运作的建设投资主体。
根据《城投蓝皮书:中国城投行业发展报告(2018)》报告显示,城投前100强企业中,前三名为天津城市基础设施建设投资集团有限公司、上海城投(集团)有限公司、北京市基础设施投资有限公司,资产规模分别达到7434.26、5475.83、4829.51亿元,资产规模都较大,与排名靠后企业拉开较大差距,100强企业中除前35名外,大部分企业资产在1000亿元以下,排名靠后企业资产不到500亿元,我国城投公司规模不一,发展参差不齐。
图表1:我国城投公司top10

自2009年,四万亿财政计划的推出,掀起了地方政府大规模基础设施建设的浪潮,城投企业作为融资主体,债务规模迅速膨胀,并由省、直辖市级扩展到了地级市、县级市,城投债发行量大增,2009-2017年城投债发行量和余额爆发式增长。随着城投债的发行壮大,地方政府债务规模呈现上升趋势,截至2019年6月,我国地方政府债务余额达到20.55万亿元,其中,一般债务118397亿元,专项债务87080亿元。虽然地方政府债务余额控制在全国人大批准的限额之内,但最近几年呈连续上涨趋势,且金额较大,存在地方政府债务风险。
截至2019年6月,我国存量城投债券9375只,规模达到82591.28亿元,较2018年底77238.88亿元增长6.93%;从级别分布看,AAA级主体所发行城投债券规模占比达到35.53%,较2018年底增长约2个百分点,而AA级和AA级以下级别规模占比回落约1.5个百分点;从行政级别看,省级城投所占比例最大,市级城投规模占比略有增加;从债券种类看,除企业债、定向工具占比回落外,其余城投债券规模占比均较去年底有所回升。
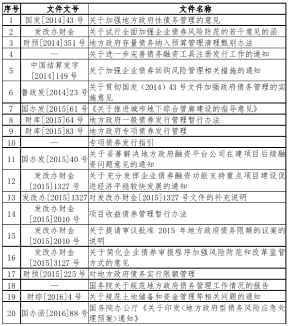
为了规范我国城投行业稳健、规范发展,我国主管部门出台了一系列相关政策,其中43号、50号、87号文对行业带来深远影响。
图表2:我国城投行业相关政策梳理


总体来看,政策变化对城投行业产生众多积极影响,进一步推动了行业的稳健发展,具体体现在:转型升级加快、开展多元化业务布局,融资规模大幅降低,退出平台趋势加快,“管资本”成为改革重点。
转型升级加快,开展多元业务布局。城投公司政府融资平台的定位经终结,多重监管需加快转型。且地方政府融资平台定位已发生改变,特别是仅有融资功能的空壳平台。基于国家政策要求、地方政府诉求和企业发展的自身需要,城投公司将加快向带有融资性质的一般国有企业转型,由政府融资平台向城市产业实体转型,实现实体化经营,进行多元化业务拓展,如城市资产运营、产业投资、文化旅游、金融等。在实践中,已经有不少城投公司将自身的产业进行了多元化延伸,造血机能明显增强。
融资规模大幅降低。一方面加大违法违规举债行为,堵住平台公司政府性融资,另一方面,打开政府一般债券等专项对政府进行城市建设资金来源产生了重大影响,尤其是对平台公司而言,堵的严、疏的少,平台公司的融资成本进一步增加。尤其是从事基础设施项目融资和建设的平台公司,业务将会出现大幅下滑,平台公司的融资规模将大幅降低。以2017年情况来看,当年城投债发行明显放缓,全年发行量为4.36万亿元,较2016年减少近三成,未来城投的发债规模也很难有显著上升。
退出平台趋势加快。随着政策层层加码,地方政府举债融资行为逐步规范,融资渠道不断收紧。城投公司只有摆脱地方政府融资平台的身份,不承担政府融资功能,才能继续融资。城投公司宣布退出政府投融资平台表面上是高压政策下的无奈,是城投公司想要实现市场化转型的必经之路。可以预见,城投公司退出政府投融资平台的现象在今后的一段时间内仍将持续,趋势将更加明显。
“管资本”成为改革重点。城投公司作为国有独资公司,承担着国有资产保值和增值的责任,强化“管资本”的引领作用,提高国有资本利用效率,实现国有资产保值增值,这高度契合城投公司的责任要求。同时,强调市场化的经营方式和管理手段,充分彰显国有经济的活力、控制力和影响力,这也与城投公司的转型思路不谋而合。因此,改组组建国有资本投资运营公司是当前城投公司转型发展的一个新方向。
三、 我国城投行业发展的痛点
我国城投行业发展逐步趋于规范,但也面临以下痛点:功能定位不清晰、法人治理结构不完善,项目建设压力大、融资渠道面临监管制约,传统业务占比高、经营性业务有待开发,运营类人才缺乏、市场核心竞争力不足。
功能定位不清晰、法人治理结构不完善。多数城投公司的主营业务以城市基建的公益性项目为主,大多为地方政府融资服务,自身功能定位不明确,市场化发展能力弱;大多城投公司多处于政企不分、职能定位不清,公司法人治理结构形同虚设的管理混乱局面。
项目建设压力大、融资渠道面临监管制约。地方政府债务严控导致政企信用脱钩, 政企信用脱钩导致城投公司融资趋紧;政府城市化建设压力大,资金需求规模大,城投公司融资渠道受到监管制约,难以满足融资需求和偿还债务;城投公司承担的公益项目多,盈利能力弱,缺乏稳定资金支持。
传统业务占比高、经营性业务有待开发。城投公司承担的传统基建业务占比过高,经营类业务的占比过低,导致整体资产质量不高, 影响公司的市场化直接融资;传统业务制约城投公司的可持续发展,城投公司业务未来趋向于多元化发展。
运营类人才缺乏、市场核心竞争力不足。投公司各专业领域的人才比较匮乏, 尤其缺乏具备相关资质的人才;城投公司大多长期服务地方公益性项目,市场化经营经验不足, 存在人才结构不合理、管理经营类人才缺乏等问题。
四、 “十四五”期间城投公司何去何从
在城投公司转型发展浪潮中,尤其是获得地方政府支持力度较大的省市级城投公司走在了改革的前列,通过理清政企关系、发展市场化业务,逐步提升管理运营效率和盈利能力,与依旧充当政府融资平台的城投公司拉开了差距,未来城投公司发展分化程度分化将更加严重。“十四五”期间,城投公司应更加关注转型升级,通过改革提升效能、通过多元布局推进可持续发展。
进一步明晰功能定位,完善公司法人治理结构。43号文之前,城投公司的功能定位即是政府融资平台,43号文出台后明确要求剥离城投公司政府融资职能。因此,长期以来依赖政府,缺少市场化运作经验的城投公司转型真正实现政企分离、自主经营成为首需解决的问题。

坚持依法合规融资,持续推动融资渠道创新。2017年一系列强监管政策下,城投公司今后只能凭借自身实力依法合规地进行市场化融资,虽已剥离了政府融资职能,但推进城市建设发展的责任却并没有放下。此外,城投公司的市场化经营先期也需要进行大量的资金投入,融资依旧是转型后城投公司的日常重要议题。
城投公司应坚持依法合规承接政府投资项目,坚决杜绝政府担保、BT(政府回购)、公益性资产抵押、违规政府购买服务等会给地方政府债务带来风险隐患的举债融资行为。城投公司承接政府投资项目应与地方政府建立清晰的市场化结算关系,确保企业债务与政府债务脱钩,防范地方政府债务风险。
城投公司应紧盯国家金融、货币政策新动向,善于抓住政策机遇,大力创新拓展融资渠道,构建多元化、多层次的融资体系,积极尝试企业债、公司债、项目收益债、PPN、融资租赁、资产证券化、海外发债等创新融资工具,不断提高直接融资占比,降低企业融资风险。
城投公司应不断做优做实企业资产,提升企业资信评级,从而提高企业在资本市场上的融资能力。对于政府而言,应加快培育地方融资担保体系,通过制度创新支持城投公司继续为地方经济社会建设发挥积极作用。
坚持政策性业务和市场业务双轮驱动。城投公司的市场化转型应坚持政府政策性业务和市场化经营业务双轮驱动的经营策略,一方面承接政府公益性项目,提升城市品质,承担国企社会责任。另一方面,坚持以“主业清晰、多元化发展”的原则不断开拓经营性业务,打造合理多元的业务板块。按照“市场化运作、专业化发展、多元化经营”的指导思想,大力整合和经营现有的基建、土地开发等产业,结合自身和当时实际,积极探索和涉足其他优质产业,如文化旅游、智慧城市、环保产业、养老医疗、特色小镇、金融投资等与城市发展、人民生活息息相关的产业,这些产业符合创新、协调、绿色、开放、共享的发展理念,关系国计民生,且有稳定现金流,有利于城投公司稳定持续发展。
加快推动资产整合重组。按照“全面、客观、真实、有效”的原则,对区域内国有企业、国有股权以及行政事业 单位所拥有的资产、资源进行清查、整理、汇总、甄别、分析和归类,梳理出一批资产质量好、 易操作的经营性国有资产,并在此基础上形成拟整合重组的相关资产清单;根据整合的企业、股权、经营性资产的实际情况进行业务板块的重新设计,按照“同业相 近、管理协同”的原则,将性质相近的子公司和业务进行内部整合,减少子公司法人数目,避免 出现同质竞争,提高管理运营效率和业务的核心竞争力。
作者:太阳成集团tyc122cc入口咨询 刘建平
扫描二维码关注太阳成集团tyc122cc入口微信公众号,查看更多资讯

微信公众号:太阳成集团tyc122cc入口管理咨询