导言:制度体系是一个复杂、开放的系统,涉及到企业经营管理的方方面面,制度之间存在着多种内在关联,既有单体制度,也有制度集合,更有制度群体;同时,制度又与企业外部环境发生着错综复杂的联系,制度管理非常分散,涉及到的责任相关者较多,管理的专业性也较强。面对这样一个复杂、开放的体系,科学的评估是梳理现有制度、查找制度体系存在问题的关键环节。制度评估的意义在于,通过梳理已有制度、添加所需制度、盘活整个制度体系,找到问题并加以改善和完善,从而达到支持企业长远发展的目的。本文以某国有投资公司为例,对下属公司管理制度综合评估过程要点进行阐述。

一、案例背景
F集团成立于2004年,是地方政府注资成立的国有投资公司,负责当地燃气、热力、水务、公共交通等事业的发展与建设,成立近十年来,公司先后投资成立和并购了二十余家企业,为了提高上述企业的管理水平,集团拟对以下企业的制度管理情况进行一次全面、系统的检查和评估。为此,集团决定,首先由综合管理部牵头,建立一个制度评价体系,并组织评价小组,对下属企业的制度建设情况开展评价,在此基础上,再决定后续的制度建设与提升工作。
二、评价过程
为此,综合管理部按照以下步骤开展工作:
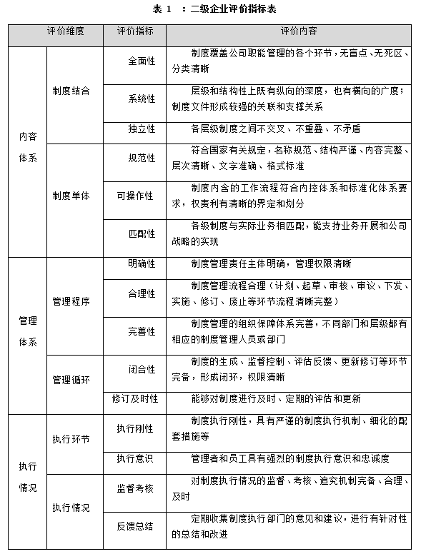
(1)确定评估内容和评价指标体系。
经研究,本次评估内容包括制度内容评估、制度管理体系评估、制度执行情况评估三个方面,为此设计评价指标15个指标,对应评价的15个要素。

(2) 由综合管理部牵头,组织集团各职能部门负责人,针对各下属企业制度管理情况进行评估和打分。其中,十四个职能部门,每个部分派一名领导或代表参与打分,评分标准按1-5分,从低到高,1分代表最差,5分代表最好。

单项指标得分总和的平均数作为最终得分。分值越高,说明对现有制度体系的总体认可度越高。单项指标的分值方差代表评价差异度,差异度越高,表明内部对同一指标的意见差异越大。超过一定偏差,需要重新进行打分。
(3)评估结果整理及修订
基于以上数据,形成对各下属企业制度建设情况的评估结果,以其中一家企业为例,评估分数为3.67,各维度及指标的分数如下:

通过以上评估可以看到,该企业在制度内容管理方面,尤其是制度的规范性、可操作性、程序的合理性方面表现较好,但在制度管理、制度执行方面的得分较低,尤其是制度的闭环管理、反馈修订等方面,以上方面,也就是该企业未来这制度建设方面需要重点改进之处。
评估之后的结果,集团综合管理部分别对各下属企业进行了反馈,以促进下属企业改善制度管理现状,提高制度管理水平。
微信公众号:太阳成集团tyc122cc入口管理咨询