当我们将企业的制度逐一纳入制度体系框架,就会发现,制度的名称非常繁杂;从单一制度来看,制度的名称似乎没有问题,但当我们把所有制度放在一起的时候,就会发现,制度的命名缺乏规则。这其中的情况包括:不同的二级企业对某一个通用管理制度的称谓可以说是五花八门,即使是同一个企业、针对相同的事项,在不同的负责人手上的发文称谓也完全不同。

制度命名的规范性、制度发文形式的标准化,从某种程度上恰恰反应了一个企业行政管理的专业化程度,因此,需要我们特别加以关注。
一、制度命名的规范性要求
制度命名的标准格式为:企业名称+管理事项+分类名称
1,企业名称:如本制度覆盖至多级企业整体,则使用“XX集团”,如仅覆盖至多级企业总部,则使用“XX集团总部”,如适用于某二级企业,则使用“D公司”,企业名称要使用法定全称,不得使用缩略称谓。
2,管理事项:指本制度具体管理与明确的工作事项。对于工作事项的描述应当简洁明了,一般不超过十个字。
3,分类名称:分类名称包括管理制度、管理规定、管理办法、实施细则、工作条例等,不同的制度名称体现的是不同的制度效力,不能随意使用,至少在同一企业内,不同分类名称的使用要规范、严谨。暂行、试行的说法不得出现在名称中,如需要试行,可在名称后加“(试行)”字样,并需在附则中注明试行的时间,试行期结束后经调整颁布正式文件。
二、制度名称类型的区别
不同类型的制度名称,各自的适用范围是不同的,其中:
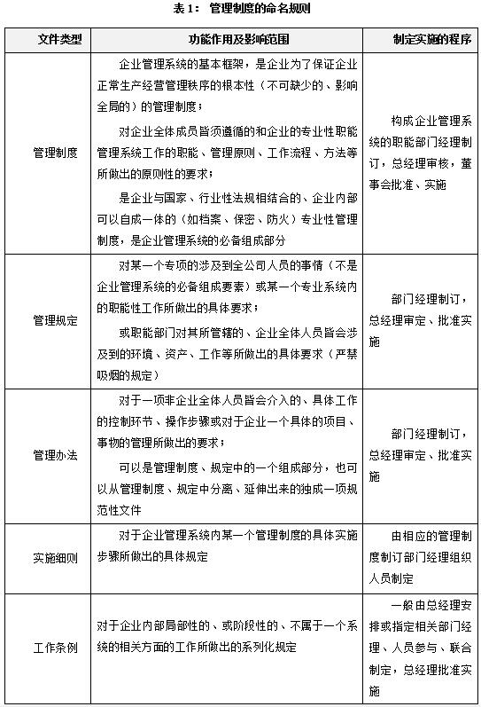
(1)管理制度,是对涉及到企业整体的管理原则、组织程序、工作流程等所做出的原则性的规定和要求,是企业与国家法律法规相结合的制度类型,该类型的制度具有强制性、规范性的特点,重点强调做事的程序和原则,是企业最为重要的制度类型。
(2)管理规定,是针对企业某一专项工作或某一专业系统内的工作所作出的具体要求,该类制度具有时效性短、变更频度高的特点,主要强调做事的具体标准。
(3)管理办法,是对一项针对部分人员的、具体工作的控制环节、操作步骤或一个具体项目的管理所做出的要求。管理办法可以是管理制度、规定中的一个组成部分,也可以从管理制度、规定中分离、延伸出来,独立成为一项制度文件。该类制度时效性更短、变更频度更高多,主要强调做事的步骤及流转协调关系,具有典型的流程化的特点。
(4)实施细则,是对某一管理制度的具体实施步骤所作出的具体规定。这类制度更为微观,主要是对制度、规定所明确事项的具体步骤、各步骤的操作要求、可能遇到问题的处理方式等进行的描述,以确保制度的执行不产生歧义。
(5)工作条例,是对于企业内部某项局部性、阶段性、非系统性的工作所做出的系列化规定。
各项管理制度名称类型的区别,详见下表:

三、制度发布的规范性要求
(1)完整的制度发布内容
制度拟制完毕,在正式发布的时候,需要进行处理,使其具备规范、完整的形式,这些形式包括:制度封面、颁布通知、(目录)、标题、正文、附则、附录,以上形式结合起来回答了制度管理的5W1H,即“为什么要做”,“由谁做”,“如何做”,“何时做”,“做什么”,“如何做”。
(2)制度封面
制度封面一般由标题、制度编号、发布日期、实施日期、编制、校对、审核、形式审查、审定人员姓名等组成,应采用公司统一的格式。
(3)颁布通知
由制度主管部门按照公司统一的公文格式拟稿,颁布通知要求言简意赅,文中应包括对制度重要性与必要性、核心内容、适用范围、落地实施要求等方面的要求。
微信公众号:太阳成集团tyc122cc入口管理咨询